位置:反诈骗网 > 网络骗局
优哩哩资金盘骗局曝光:做跨境电商却仅在国内拉人头,国外不推广?货卖给谁?
游客 2025-08-15
一般来说,做跨境电商的公司,国内不从事这个行业的人一般都不清楚,甚至都不认识的,像敦煌网、速卖通、虾皮、temu、lazada等等。哪里有像优哩哩这种,朋友圈,小红书不停拉人宣传的,你搞错了方向吧?
应当是在国外宣传,国内拉厂家入驻啊。
奇怪的就是,你居然只在国内宣传,不拉厂家入驻,只拉老百姓入驻!国外呢? 几乎不宣传 ,你这是跨哪门子的境啊?
所以,有同学问了专业做跨境电商的朋友,这个优哩哩是什么东西?

优哩哩自称跨境电商在国内混的风生水起。这不,朋友就在国外,问他有没有听过这个项目,结果他和身边人都没有听过这个项目。
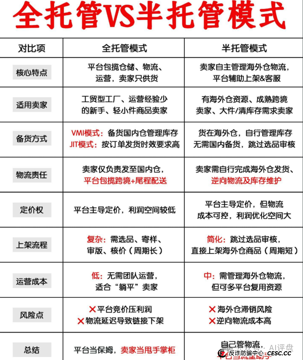
后面和他视频聊天,他说国内跨境电商平台做的好的基本上就虾皮,希音,Tiktok,Temu之类的,创新的有全托管和半托管模式,从来没有听过只投钱啥都不管的模式。

投钱啥也不管,然后有稳定的暴利收益,年化300%以上。你管这叫跨境电商? 其实是披着电商的噱头,搞纯纯的资金盘骗局!
也问了想入驻这些正规平台的前提是,基本上都要注册营业执照,要走正规的法定货币交易,不然就是犯法了!用USDT进行跨境交易的,要么就是黑产、洗钱、偷税漏税、非法换汇,没有一个正规公司敢这样做。
用USDT,你问问国内哪个跨境电商平台敢明面上支持这个?妥妥的不要命了。
最后托朋友帮我查了下国外Yulily的信息,在全世界最大的视频平台油管上面,就几个视频,最高的才59的播放量,你们可以自行比对比下国内的各大平台关于Yulily,谷歌的内容也少的可怜。是不是真的洋鬼子你们觉得呢!

最后总结下,跨境电商不应该都是国外宣传多国内宣传少吗?就像temu、tk之类的在国外疯狂推,因为他们要赚老外的钱,所以在国外疯狂推。为啥到了Yulily这里反着来的,在国内疯狂推,国外都没有人买单,你们觉得自己的收益哪里来的?
并且运行几个月了,还伴随着单割,纯纯的资金盘运作方式!刷到这文章的朋友千万不要玩,资金盘结局是血本无归的!
同时我也发布了另一篇文章,揭秘优哩哩的单割内幕和证据,朋友们可以看一看。

全网新项目分享交流群
扫码进群,获取最新项目资讯
标签:优哩哩
相关推荐

优哩哩2号重启后开始质押,二次收割老用户开始了!

优哩哩跨境电商已全部停止提现,会员群也全部被禁言,防止会员组团报案维权

优哩哩分红类资金盘骗局:已经被立案调查中,诈骗团伙大量投诉反诈文章,即

优哩哩崩盘倒计时!1400U起投的“跨境电商神话”,竟是老镰刀卷土重来?
最新紧急预警:套牌的“欧道华丰”资金盘即将崩盘跑路,给你们撤离的时间已经不多
大家好,我是要强仙人掌!停更数日被粉丝的私信轰炸——最近几天有粉丝问“欧道华丰”APP还能投吗?今天必须用...
加载中7小时前1.24K#欧道华丰
最新万晟鑫六合帝国网络彩票资金盘骗局,大量封号收割会员,在国内任何网络彩票平台均是违法平台,坚决抵制非法彩票,还在做的建议速度撤离…
指出真相的人,会变成傻子和骗子的共同敌人,大家好,我是古月,诈骗团伙利用境外“六合彩”开奖号码进行赌博...
最新又一神盘暴雷!ARK闪崩!这不是技术性测试,而是庄家资金出逃,收割开始!撤退!
我之前给大家写过一篇文章,预警!ARK方舟或将会一夜崩盘!里面描述过,ark的崩盘,大概率是闪崩式的崩盘,因为...
加载中7小时前2.89K#ARK
最新神盘ARK瞬间暴跌70%,技术性问题?惨无人道的收割将至,速撤!
号称神盘,号称要超越奥拉丁的ark,在昨晚出现闪崩,价格瞬间暴跌超70%,之前百晓生就说过ark存在缺陷,崩盘就是...
加载中7小时前1.92K#ARK
最新亿丰娱乐彩票跟单类资金盘骗局,大量单割会员,导师“林皓”柬埔寨杀猪盘,高度预警,即将崩盘跑路!
近期不少粉丝爆料了一个叫亿丰娱乐的彩票跟单类资金盘骗局,有受害者爆料目前诈骗团伙大量单割会员,操盘手是...
加载中7小时前2.26K#亿丰娱乐
最新北辰代购是消费返现资金盘骗局,看见一定要远离
这个北辰代购,表面是商城购物,其实是个返现盘。新人注册送人参,签到给五毛,做任务换积分。但核心是让你买...
反诈联盟9小时前1.14K#北辰代购
最新香港创科投资资金盘骗局,短命项目,看见远离
这个香港创科投资伪造了大量政府文件和金融牌照,连办公厅的公章都敢仿造。它注在香港一个共享办公室,同一地...
最新斯享汇跨境电商垫资,是资金盘骗局,看见远离
这个斯享汇的垫资跨境电商项目是个骗局,已经骗了上万人。它先用零元开店、无货源这些噱头吸引人,让你垫钱代...
最新环宇汇交易所(合诚社)合约跟单类资金盘骗局,之前“先锋领航俱乐部”柬埔寨骗子搞的平移重启盘,又来割韭菜杀猪了…
大家好,我是古月,虚拟货币的兴起,本是技术创新推动金融变革的积极尝试。但不法分子却利用其去中心化、匿名...
最新聚帆联盟银河国际娱乐彩票带单类资金盘骗局,导师群里自称“方志杰”,是境外杀猪诈骗盘 ,马上崩盘,参与者速度撤离…
大家好,我是古月,近期,一个名为 “聚帆联盟银河国际娱乐”的彩票带单类资金盘骗局,在网络上悄然兴起,不少...
最新“奥拉丁启源Origin”推出600天合约计划,是暴富计划,还是最后的狂欢。
关于最近互联网金融项目圈内传闻,我想大家都是有所耳闻,就是大家所谓熟悉的神盘项目,“奥拉丁启源Origin”,...
最新警惕!Bitroot“EVM AI公链”项目,实为“韭菜收割机”
最近,你的朋友圈是否被一个名为“Bitroot”的项目刷屏了?该项目宣称打造“全球首条高性能EVM AI公链”,并抛出一...
佚名3天前6.18K#Bitroot
最新【赛博风投】股票跟单骗局 洗脑复存底仓 强制拉人 清退 这次是真的要崩盘跑路了
【紧急通知】:赛博风投恒富基金 湖北广西成都团队大面积撤退 马上全面崩盘平移跑路之前轮回就写过赛博风投...
最新中银香港,智天资本,健行天下,数字之家,圆梦行动...这10多个骗局,有人被骗几十万元,远离别中招
昨天又接到一个在网络中被骗人的讲述,在网络中被骗了,找到网上的假律师帮助追回被骗款,殊不知又被骗了十几...
最新奥拉丁和ARK都开启长期质押,是机会还是“坑”?
之前,奥拉丁的一波拉升,让这个项目的铁粉再次集体高潮,外加团队长的各种洗脑,一时间,奥拉丁在朋友圈又火...
点击排行
- 1.百汇通公会(南丰NF证劵)股票带单资金盘骗局,大量投诉文章,收网倒计时即将崩盘跑路,千万警惕!
- 2.警惕!Bitroot“EVM AI公链”项目,实为“韭菜收割机”
- 3.炮制“秒到账”的黄金梦!Rich World正在闷杀韭菜
- 4.又一交易所暂停提现!优利商务(优科创LDC交易所)崩盘,说要上市,等待监管,纯属笑话!
- 5.11月10日:最新资金盘项目骗局曝光,《艾德金融,全民行动,MCNEX》随时可能卷钱跑路
- 6."火炬交易所"爆雷前兆!数万用户被割,背后陷阱有多深?
- 7.星河链GLT币:“星际级”资金盘骗局!
- 8.10月29号曝光‼️最新资金盘诈骗项目《健康启迪协会,Golden Link(睿盛环球)》马上崩盘跑路。
- 9.【曝光】10月22日今日最新曝光的5个已崩盘和即将出事的资金盘项目!
随机推荐
- 香港创科投资资金盘骗局,短命项目,看见远离
- BF博发资金盘濒临崩盘,数十万投资者将血本无归!
- 当心!方舟优选不是"诺亚方舟",而是资金盘的"泰坦尼克"!
- 美信佳品冒充电商的跟单分红类资金盘骗局,现在开始大量收割会员了。操盘手李昊明已经骗了上亿。即将崩盘跑路!
- 鑫合盛CMC MARKETS股票跟单杀猪盘随时崩盘,已开始单割,速撤!
- 预警:佰宜康(原名:国财资本)股票跟单类资金盘,目前操盘手已经圈钱几千万,已经在大量单割受害者,即将崩盘跑路!
- 博发文化传媒:二次板块虚拟货币骗局,正在上演跑路前的最后狂欢!
- 国家绿色发展基金:“生态优投”APP系假冒!
- 弘梦投资(Mitrade交易所)是资金盘骗局,看见远离,高度预警
