位置:反诈骗网 > 网络骗局
7月4日曝光最新资金盘骗局:极智无界,海力士,荣裕合,信和证券,盈瑞资管...有你参与的吗?
匿名 2025-07-04
7月4日,曝光一批即将崩盘或跑路的资金盘,听我给你细说!欢迎留言反馈分享!!
1、极智无界
已经出现提现不到账的情况,还是那句话,资金盘骗局最终都是会跑路,一直做下去,结果是一无所有。
2、套牌海力士
套牌冒用的杀猪盘,通过各种手段去带人炒股。博取你的信任以后,就会开始对你出套路手段。目前真正的信和证券已经发出声明,希望大家不要被骗。
3、嗨鲤鱼
最近提现困难,崩盘信号拉满,遇到请远离。
4、荣裕合
该平台自去年12月初悄然上线,至今已运营约半年之久,这是个打着商城互助旗号的平台,近日湖州举办万人大会敛财,湖州官方果断叫停,及时抽身远离。
5、套牌“信和证券”
套牌冒用的杀猪盘,通过各种手段去带人炒股。博取你的信任以后,就会开始对你出套路手段。目前真正的信和证券已经发出声明,希望大家不要被骗。
6、盈瑞资管
博彩类资金盘高度预警,大量耽搁,即将崩盘跑路。
每个盘子出来时都会告诉你稳赚不赔,但是盘子崩盘跑路之后你会发现稳赚不赔的是操盘手。
你还有哪些即将崩盘的骗局,欢迎留言讨论,让更多不明真相的人看到!!!
一家之言,希望大家能够在今天的分享中有一丝感悟与启发,切莫上头,切莫贪杯!!!
以下内容为友情赞助提供

全网新项目分享交流群
扫码进群,获取最新项目资讯
相关推荐

盘讯:荣裕合不给会员提现,绝望之下喝农药,现已经住进ICU

荣裕合暴雷!震哥带你扒皮“大通币DTEX”二次收割套路

荣裕合已被国家正式批准了吗?荣裕合无法提现,换新系统也无法提现,抓紧维

荣裕合提现困难,抓紧去报警,拿回损失的钱!
最新揭秘“MARS AI火星智能科技”,层层深入,揭露不为人知的真相,团队长能解释吗......
上周末时间有读者给我一个盘口,看来文字的力量还是起到一定效果,还能自行搜索小红书或者抖音看看,然后根据...
最新11月19号曝光‼️最新资金盘诈骗项目:《RM团队,合城社,高蒙影视,拉菲协议,纳迪(NAAI DEPIN),华腾星寰,昌盛發》即将收割崩盘跑路,看到的速度撤
RM团队(新时代)带单骗局据一位熟悉RM团队内情的知情人士透露,在该团队问题爆发后,群主已迅速解散用于联系的...
最新高蒙影视是资金盘骗局,短命项目,即将崩盘
这个高蒙影视项目是个套牌骗局,冒用百年电影公司的名头行骗。它承诺的年化收益高达300%,还推出双倍返本付息的...
反诈君22小时前2.37K#高蒙影视
最新八点量化(Sucden苏克敦金融)是资金盘骗局,已经单割,崩盘在即
八点量化这个期货跟单盘开始收割了。它冒充苏克敦金融,开盘才一个多月就封了一百多个账号。这就是典型的杀猪...
最新德信资本(VT交易所)是资金盘骗局,又单割会员,崩盘在即
德信资本这个VT交易所跟单盘又收割了一千两百多人。它是鑫康嘉骗局换了个名字,运行三个月来每隔几天就割一批。...
最新紧急点名!远赢富卫福险,中联证劵,环宇汇交易所,ORA协议,超级未来Super Future,AIR1空气币,这7个杀猪盘马上爆雷!
老铁们注意了!最近又有一批资金盘亮起红灯,震哥今天必须挨个扒皮,看见这些名字赶紧拉黑!远赢富卫福险彩票...
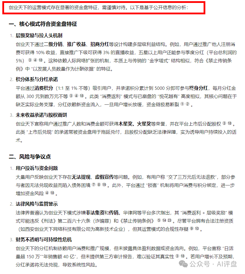
最新AI评盘:创业天下是资金盘吗?
一个项目风险大不大?是不是资金盘?项目可靠吗?正规合法吗?对于很多人来说,可能全部尽调有点吃力,但是交...
AI评盘22小时前2.26K#创业天下
最新11月19号曝光‼️最新资金盘诈骗项目,赫伯罗特航运,富达管家,中国华能...马上崩盘跑路。
套牌骗局赫伯罗特航运,这是骗子套用正规平台信息,冒充的诈骗资金盘,近期平台已经开始套路,推出各种大额高...
最新“RM”带单团队操作失当、涉嫌诈骗并集体跑路风险预警
近期,我们收到大量投资者反馈,一个名为“RM”(在部分渠道或被称为“新时代”)的带单团队,在引导投资者进行...
反诈君2天前2.52K#RM新时代
最新亿丰娱乐彩票跟单资金盘骗局,大量单割,崩盘在即
这个亿丰娱乐彩票盘是柬埔寨的杀猪盘。包装的导师叫林皓,名字肯定是假的。它声称公司在新加坡,其实全是虚构...
加载中3天前1.91K#亿丰娱乐
最新紧急预警:套牌的“欧道华丰”资金盘即将崩盘跑路,给你们撤离的时间已经不多
大家好,我是要强仙人掌!停更数日被粉丝的私信轰炸——最近几天有粉丝问“欧道华丰”APP还能投吗?今天必须用...
加载中4天前1.44K#欧道华丰
最新万晟鑫六合帝国网络彩票资金盘骗局,大量封号收割会员,在国内任何网络彩票平台均是违法平台,坚决抵制非法彩票,还在做的建议速度撤离…
指出真相的人,会变成傻子和骗子的共同敌人,大家好,我是古月,诈骗团伙利用境外“六合彩”开奖号码进行赌博...
最新又一神盘暴雷!ARK闪崩!这不是技术性测试,而是庄家资金出逃,收割开始!撤退!
我之前给大家写过一篇文章,预警!ARK方舟或将会一夜崩盘!里面描述过,ark的崩盘,大概率是闪崩式的崩盘,因为...
加载中4天前2.99K#ARK
最新神盘ARK瞬间暴跌70%,技术性问题?惨无人道的收割将至,速撤!
号称神盘,号称要超越奥拉丁的ark,在昨晚出现闪崩,价格瞬间暴跌超70%,之前百晓生就说过ark存在缺陷,崩盘就是...
加载中4天前1.95K#ARK
最新亿丰娱乐彩票跟单类资金盘骗局,大量单割会员,导师“林皓”柬埔寨杀猪盘,高度预警,即将崩盘跑路!
近期不少粉丝爆料了一个叫亿丰娱乐的彩票跟单类资金盘骗局,有受害者爆料目前诈骗团伙大量单割会员,操盘手是...
加载中4天前2.33K#亿丰娱乐
点击排行
- 1.11月10日:最新资金盘项目骗局曝光,《艾德金融,全民行动,MCNEX》随时可能卷钱跑路
- 2.百汇通公会(南丰NF证劵)股票带单资金盘骗局,大量投诉文章,收网倒计时即将崩盘跑路,千万警惕!
- 3.警惕!Bitroot“EVM AI公链”项目,实为“韭菜收割机”
- 4.创领集团(卡贝资本)资金盘骗局,单割会员,抓紧撤离
- 5.当心!日赚1.5%的“永恒协议”,正在洗空你的钱包!
- 6.炮制“秒到账”的黄金梦!Rich World正在闷杀韭菜
- 7.“赛博风投”(恒富基金)资金盘圈钱百亿,目前已经单割,即将全线崩盘!
- 8.德信资本(VT交易所)跟单类资金盘骗局,高度预警,即将崩盘跑路!
- 9.星河链GLT币:“星际级”资金盘骗局!
随机推荐
- ARK代币区块链,豪华包装下的空壳骗局,最漂亮的故事,往往是最贵的坑!
- 又是鑫慷嘉余孽?Mitrade跟单资金盘再现"每日分红"陷阱!
- 【紧急预警】超级未来AI算力租贷泡沫巨大,已经进入倒计时即将收割!!!
- 美信佳品冒充电商的跟单分红类资金盘骗局,现在开始大量收割会员了。操盘手李昊明已经骗了上亿。即将崩盘跑路!
- 预警:佰宜康(原名:国财资本)股票跟单类资金盘,目前操盘手已经圈钱几千万,已经在大量单割受害者,即将崩盘跑路!
- 解析“宇航人”推出的“宇航商城”到底值不值得参与?
- HKEX煜志金融交易所即将崩盘爆雷 ,大量单割会员团队,该撤都撤吧,当心接盘泡沫。
- 假冒新加坡政府“GIC”基金,欺诈国内人参与虚拟币投资,请远离避免被洗劫一空......
- 超级未来Super Future AI算力租赁分红类资金盘骗局,高度预警,抓紧远离!
